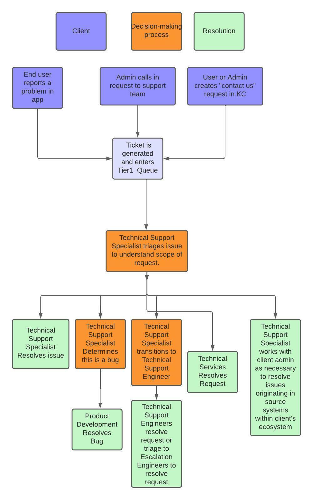
Lorsque vous signalez un problème par téléphone, via notre formulaire Signaler un problème disponible sur la plateforme Degreed ou à l’aide du bouton Contactez-nous en bas des pages du Centre de connaissances, vous déclenchez le processus d’assistance technique de Degreed.
Le processus d’assistance technique de Degreed
- Vous nous signalez un problème.
- Les informations que vous saisissez sont consignées dans un ticket d’assistance dans le cadre du système de demandes d’assistance de Degreed.
- Le ticket est intégré à notre file d’attente qui est triée conformément à l’accord de niveau de service.
- Nous répondons aux tickets en respectant l’ordre dans lequel nous les recevons.
- Le problème est catégorisé et envoyé à l’équipe appropriée à des fins de résolution.
- L’équipe d’assistance technique communique avec vous par e-mail à des fins de suivi et pour vous transmettre le numéro de référence du ticket.
- Votre représentant de l’assistance technique vous communique le délai estimé de traitement de la demande et vous fournit des mises à jour, si besoin, jusqu’à la résolution finale.
Cycle de vie d’un ticket d’assistance Degreed

Types de problèmes nécessitant une assistance technique
Pour garantir une expérience optimale et une résolution rapide, veillez à fournir les informations suivantes à l’équipe d’assistance de Degreed en fonction du type de problème auquel vous faites face dans l’environnement Degreed. Cette liste n’est pas exhaustive :
|
Catégorie de la demande d’assistance |
Données complémentaires recommandées |
|
|
|
|
|
|
|
|
|
|
|
|
|
|
|
|
Demandes de remontée
Vous pouvez demander la remontée des tickets d’assistance depuis le ticket en question ou directement via l’équipe Expérience client. Pour plus d’informations, reportez-vous à l’article Directives relatives à la remontée des demandes d’assistance.
Ressources supplémentaires
Contactez ou consultez les ressources suivantes si vous avez besoin d’une assistance immédiate.
|
Question ou demande |
Point de contact Degreed |
|
Technical Project Consultant, Technical Success Manager ou Technical Implementation consultant (pour les cas de mise en œuvre) |
|
Client Success Manager, Client Success Director, Client Success Associate |
|
Sales Director, Key Account Director |
|
Technical Project Consultant, Technical Success Manager ou Technical Implementation consultant (pour les cas de mise en œuvre) |
|
Centre de connaissances Degreed Pour tout commentaire sur les fonctionnalités du produit, adressez-vous à l’équipe responsable de la réussite client. |