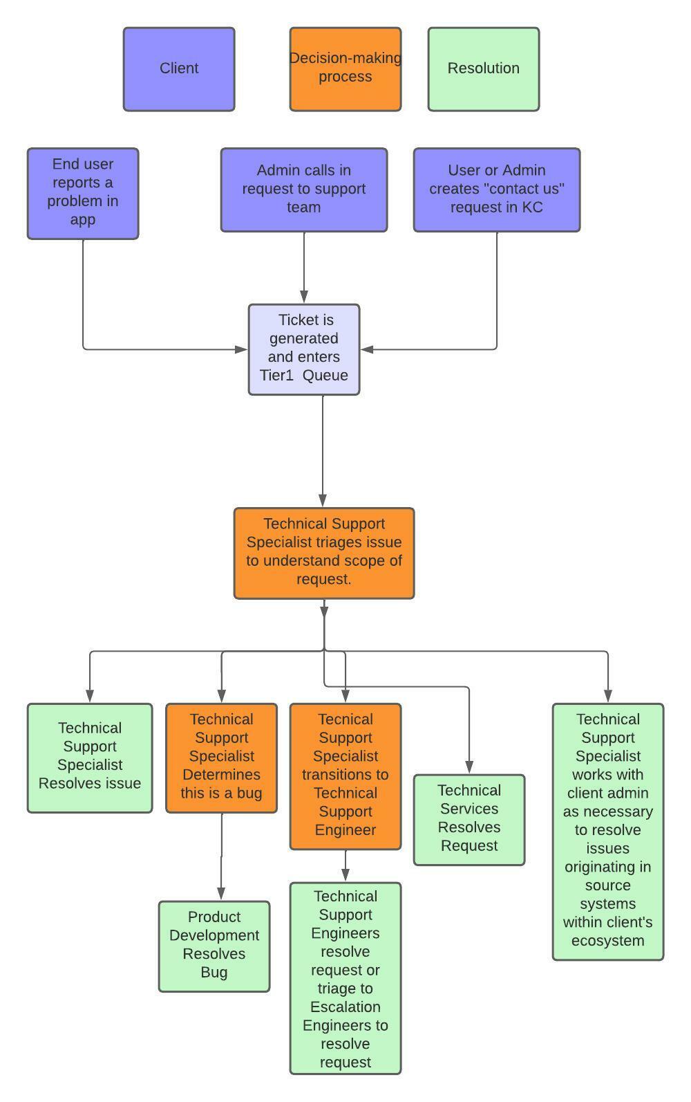
When you report an issue via phone, our Report a Problem form within the Degreed platform, or the Contact Us button in the footer of any Knowledge Center article, you start the Degreed Technical Support Process.
The Degreed Technical Support Process
- You report an issue to us.
- The information you enter is captured in a Support ticket within Degreed's ticketing system.
- The ticket enters our queue, which is sorted by service level agreement.
- We respond to the ticket in the order in which it was received.
- The issue is triaged and sent to the appropriate team for resolution.
- The technical support team will follow up with you via email and share the reference number for the ticket.
- Your Technical Support agent provides you with an estimated timeline to resolution, and updates your ticket as needed, until final resolution.
Lifecycle of a Degreed Support Ticket

Technical Support Issue Types
To ensure the best experience and fastest resolution time, provide the following information to the Degreed Support team based on your issue type. This list is not inclusive of all issues you may experience on Degreed:
|
Category of Support Request |
Recommended Supporting Data |
|
|
|
|
|
|
|
|
|
|
|
|
|
|
|
|
Escalation Requests
You can submit escalation requests for support tickets from the support ticket or directly through your Client Experience team. For more information, see Support Escalation Guidelines.
Additional Resources
Contact or access the following resources if you need immediate assistance.
|
Question or Request |
Degreed Point of Contact |
|
Technical Project Consultant, Technical Success Manager, or Technical Implementation consultant (if in implementation) |
|
Client Success Manager, Client Success Director, Client Success Associate |
|
Sales Director, Key Account Director |
|
Technical Project Consultant, Technical Success Manager, or Technical Implementation consultant (if in implementation) |
|
The Degreed Knowledge Center For feedback on product functionality, reach out to your Client Success Team. |