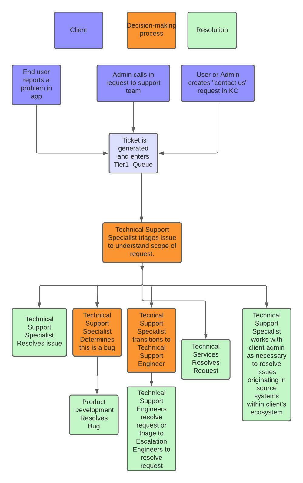
Cuando informas un problema por teléfono, mediante el formulario Informar un problema dentro de la plataforma de Degreed o con el botón Contacto en el pie de página de los artículos del Centro de Información, comienza el proceso de soporte técnico de Degreed.
El proceso de soporte técnico de Degreed
- Tú nos informas un problema.
- La información que ingresas queda registrada en un ticket de Soporte dentro del sistema de creación de tickets de Degreed.
- El ticket ingresa a la cola, la cual se ordena según el acuerdo de nivel de servicio.
- Respondemos al ticket en el orden en que lo recibimos.
- El problema se evalúa y se envía al equipo correspondiente para su resolución.
- El equipo de soporte técnico hará un seguimiento mediante correo electrónico y te indicará el número de referencia del ticket.
- El agente de Soporte Técnico te brindará un plazo estimado para la resolución y actualizará el ticket según sea necesario hasta la resolución final.
Ciclo de vida de un ticket de Soporte de Degreed

Tipos de problemas de soporte técnico
Para garantizar la mejor experiencia y el tiempo de resolución más acelerado, brinda la siguiente información al equipo de Soporte de Degreed según el tipo de problema que tengas. Esta lista no incluye todos los problemas que puedes experimentar en Degreed:
|
Categoría de la solicitud de soporte |
Datos de apoyo recomendados |
|
|
|
|
|
|
|
|
|
|
|
|
|
|
|
|
Solicitudes de escalación
Puedes enviar solicitudes de escalación para tickets de soporte desde el ticket de soporte o directamente a través del equipo de Experiencia del Cliente. Para obtener más información, consulta las Pautas para el escalamiento del soporte.
Recursos adicionales
Comunícate con los siguientes recursos, o accede a estos, si necesitas asistencia de inmediato.
|
Preguntas o solicitudes |
Punto de contacto de Degreed |
|
Consultor técnico de proyectos, Gerente de éxito técnico o Consultor técnico de implementación (si está en implementación) |
|
Gerente de éxito del cliente, Director de éxito del cliente, Asociado de éxito del cliente |
|
Director de ventas, Director de cuentas clave |
|
Consultor técnico de proyectos, Gerente de éxito técnico o Consultor técnico de implementación (si está en implementación) |
|
Centro de Información de Degreed Para obtener comentarios sobre la funcionalidad del producto, comunícate con el equipo de Éxito del Cliente. |